| নং | শিরোনাম | সেবার ধাপ | কার্যকলাপ |
|---|---|---|---|
| | |||
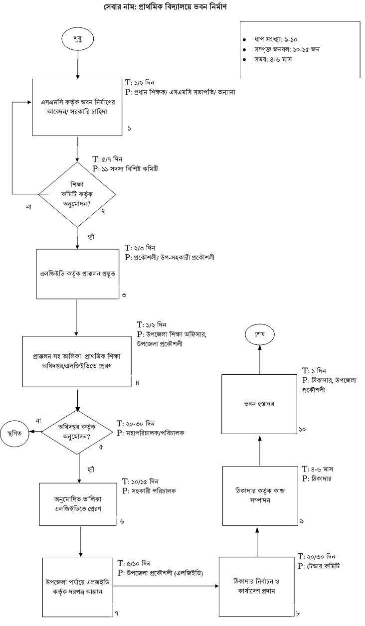
| ১ | প্রাথমিক বিদ্যালয়ের ভবনি নির্মাণ | দেখুন | |
| ২ | প্রাথমিক বিদ্যালয় ক্ষুদ্র মেরামত ও সংস্কার | দেখুন | |
| ৩ | শিক্ষকদের জিপিএফ লোন মঞ্জুরী | দেখুন | |
| ৪ | শিক্ষক বদলী | দেখুন | |
| ৫ | শিক্ষকদের বেতন প্রদান | দেখুন | |
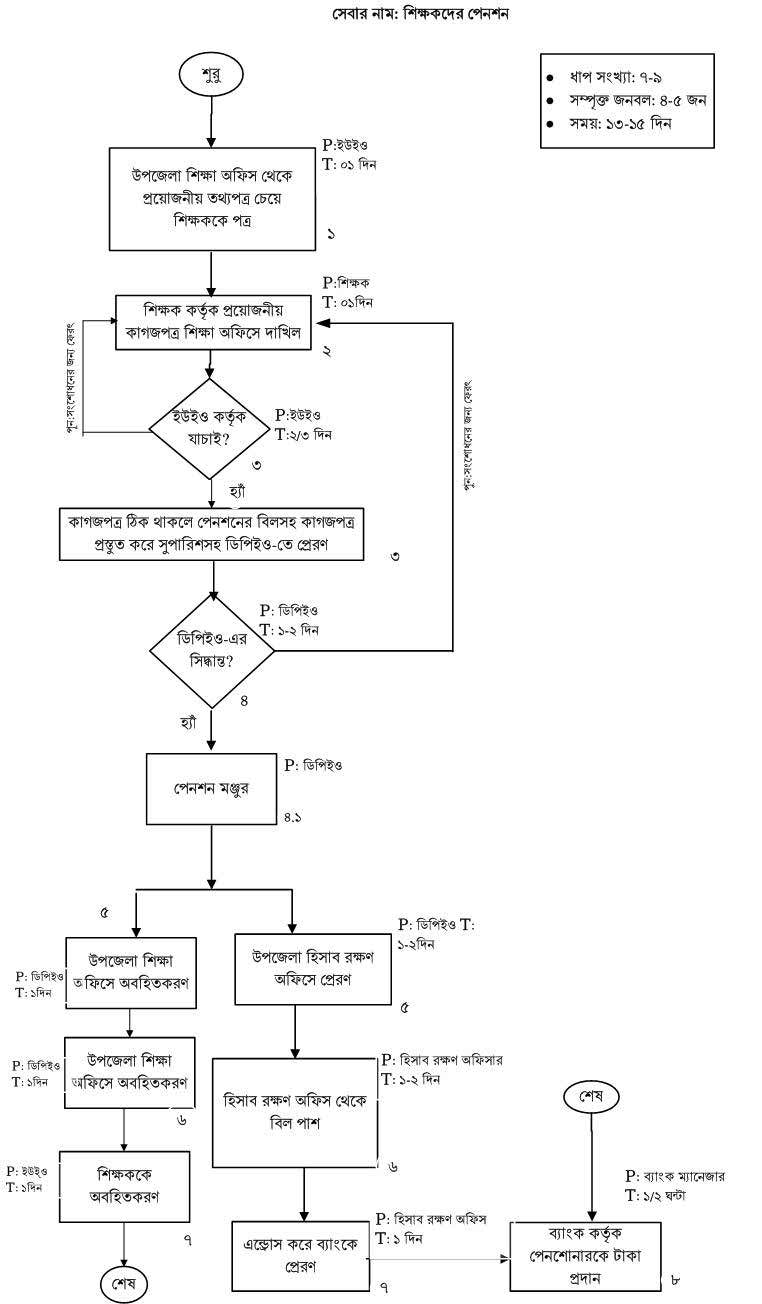
| ৬ | শিক্ষকদের পেনশন | দেখুন | |
| ৭ | প্রাথমিক শিক্ষার জন্য উপবৃত্তি প্রদান | দেখুন | |
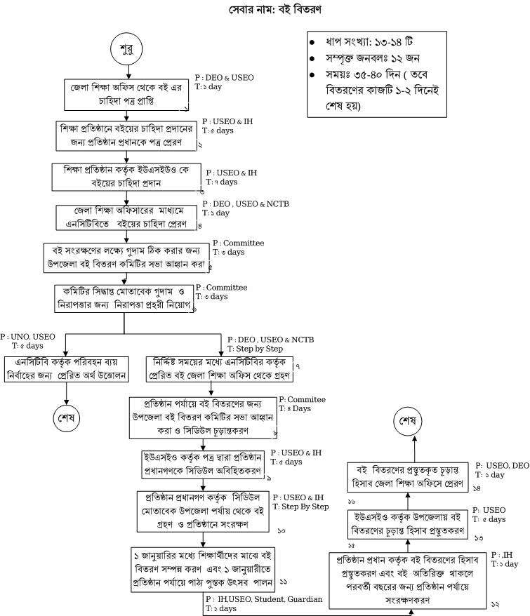
| ৮ | বই বিতরণ | দেখুন | |
| ৯ | বিনামূল্যে পাঠ্যপুস্তক বিতরণ | দেখুন |